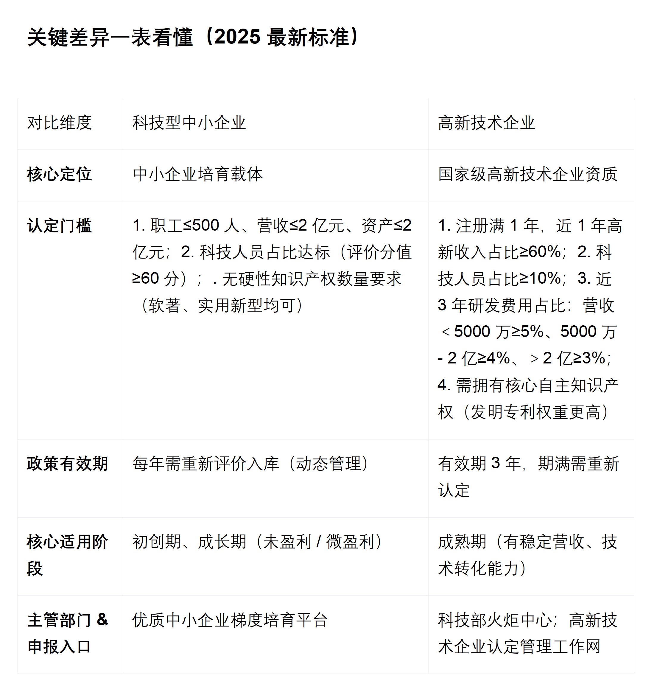
很多企业误以为 科技型中小企业和高新技术企业 只能选一个,实则二者是 “成长型搭配” ——
科技型中小企业 是 “入门级创新资质”,门槛低、政策灵活,适合初创期 / 成长期企业;
高新技术企业 是 “高阶国家级资质”,认可度高、优惠力度大,适合成熟型企业。
符合条件的企业可同时拥有两类资质,叠加享受双重政策红利!
二、优惠政策叠加:欢迎咨询凯东18925013972 微信同号
两类资质的优惠政策不存在冲突,可叠加享受,核心红利集中在 税收减免、研发支持、项目倾斜 三大板块,具体如下:
(一)必享叠加优惠(2025 持续有效)
税收减免双重享
- 高新技术企业:企业所得税税率从 25% 降至 15%(核心优惠);
- 科技型中小企业:研发费用 100% 加计扣除(未形成无形资产的部分,税前双倍扣除;形成无形资产的,按成本 200% 摊销),亏损结转年限延长至 10 年。
- 举例:某高新技术企业同时是科技型中小企业,2025 年研发费用 1000 万元,营收 1 亿元。叠加后可享受:① 所得税税率 15%;② 研发费用加计扣除 1000 万元,应纳税所得额直接减少 1000 万,实际税负大幅降低!
地方配套政策互补
- 高新技术企业:多数地区给予一次性奖励(30 万 - 100 万元),省级财政对新认定企业补助 20 万元、重新认定补助 10 万元;
- 科技型中小企业:可申领地方创新券、孵化补贴,且申报省级科技计划项目时优先支持。
(二)叠加享受关键前提
同时满足两类资质的认定条件(如高新技术企业可直接符合科技型中小企业 “直通车条件”,无需再评分);
研发费用归集符合 “双口径要求”—— 避免因口径混淆导致税务风险(详见下文避坑提示)。
三、申报指南:分阶段落地,高效拿证
(一)申报优先级建议
- 初创期企业(营收<5000 万、知识产权少):先申报 科技型中小企业 → 积累研发数据和信用记录 → 2-3 年后冲刺高新技术企业;
- 成熟型企业(营收≥5000 万、有发明专利、高新收入达标):同步准备两类资质申报(高新技术企业认定通过后,可直接入库科技型中小企业)。
(二)2025 年申报时间节点(全国通用)

(三)申报流程
1. 科技型中小企业申报(自主评价,流程简单)
① 登录 “优质中小企业梯度培育平台” 注册,填写企业基本信息(职工人数、营收、资产等);
② 上传佐证材料(科技人员名单、研发费用归集表、知识产权证书等);
③ 系统自动评分(≥60 分且科技人员指标不为 0 分),省级主管部门审核公示 10 个工作日;
④ 公示无异议,纳入全国科技型中小企业信息库,获取入库登记编号(凭编号享受加计扣除)。
2. 高新技术企业申报(专家评审,材料需规范)
① 自我评价:对照《国家重点支持的高新技术领域》,确认符合 8 项核心条件(如高新收入占比、研发费用占比等);
② 网上申报:在 “高新技术企业认定管理工作网” 填写申请书,上传材料(知识产权证书、专项审计报告、科技成果转化证明等 8 类材料);
③ 专家评审 + 认定机构审查:公示 10 个工作日无异议后,颁发高新技术企业证书;
④ 后续维护:每年 5 月底前填报年度发展情况报表,确保资质有效性。
四、叠加享受避坑指南(90% 企业会踩的雷)
坑点 1:研发费用 “双口径” 混淆
- 问题:将职工福利费计入高新技术企业研发费用,或把通讯费计入科技型中小企业加计扣除费用,导致纳税申报错误;
- 正确做法:
- 加计扣除口径(科技型中小企业适用):“其他相关费用” 可含职工福利费,不含通讯费,总额≤可加计扣除研发费用总额的 10%;
- 高新技术企业归集口径:“其他费用” 可含通讯费,不含职工福利费,总额≤研发总费用的 20%。
坑点 2:忽视 “动态管理” 要求
- 科技型中小企业每年需重新申报,未按时填报将取消入库资格;
- 高新技术企业期满未重新认定,将失去 15% 所得税优惠,需按 25% 补缴税款。

广州凯东知识产权提供
国内外专利(发明、实用新型、外观设计)、商标版权(软件著作权)的全流程申请代理服务,包括年费监控、商标专利无效宣告、侵权纠纷代理、知识产权资产评估等侵权维权法律服务;
高新技术企业、专精特新中小企业、专精特新小巨人、科技型中小企业、双软企业认定、(国家级省级市级)工程技术中心申报,知识产权示范企业、重点实验室、研发费用加计扣除、农业龙头企业、创新创业大赛、企业研发合规体系等等项目申报与辅导;
覆盖ISO9001质量管理体系、ISO14001环境管理体系、ISO45001职业健康安全管理体系,同步涵盖知识产权管理体系(GB/T29490)等专项认证。

18925013972